L'interazione tra la fibra alimentare e i microbi intestinali può regolare il metabolismo degli acidi biliari dell'ospite. Questo studio ha cercato di esplorare gli effetti della gomma di guar combinata con l'amido di mais ceroso pregelatinizzato (GCW guar gum combined with pregelatinized waxy maize starch ) in una dieta di gestazione sulle prestazioni riproduttive, sulla composizione del microbiota intestinale e sull'omeostasi degli acidi biliari delle scrofe.
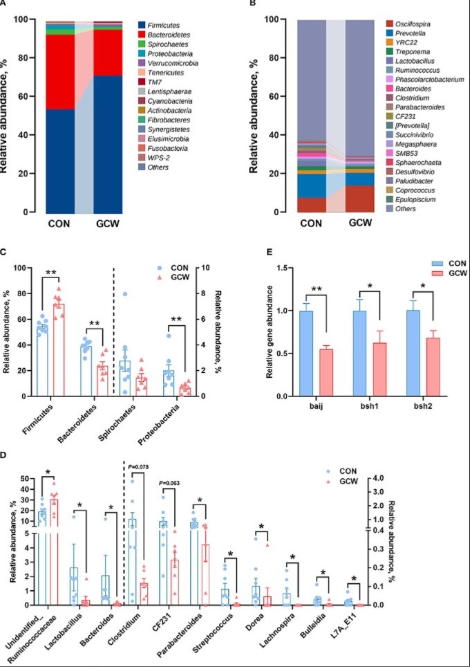
Un totale di 61 scrofe Large White sono state raggruppate casualmente nei gruppi di controllo (n = 33) e nel gruppo con 2% GCW (n = 28) durante la gestazione. La dieta GCW ha aumentato il peso alla nascita dei suinetti e ha diminuito la percentuale di suinetti con restrizione della crescita intrauterina (IUGR intrauterine growth restriction). Inoltre, il GCW dietetico ha ridotto la diversità microbica intestinale e modulato la composizione microbica intestinale nelle scrofe il giorno 109 di gestazione.

L'abbondanza relativa di batteri che codificano il gene dell'idrolasi del sale biliare (BSH), Lactobacillus e Bacteroides è diminuita dopo la somministrazione di GCW, mentre non è stata osservata alcuna differenza significativa nel livello fecale di acidi biliari coniugati con glicina e taurina totali tra i due gruppi.

Il GCW dietetico ha aumentato l'abbondanza relativa di Ruminococcaceae (uno dei pochi taxa comprendenti batteri 7α-deidrossilanti), che era associato a un aumento dell'acido desossicolico fecale (DCA) nel gruppo GCW. La somministrazione di GCW ha abbassato le concentrazioni di acido biliare totale plasmatico (TBA) e 7α-idrossi-4-colesten-3-one (C4) (che riflette una sintesi inferiore di acido biliare epatico) al giorno 90 e al giorno 109 di gestazione rispetto alla dieta di controllo. Inoltre, i livelli di acido glicoursodesossicolico plasmatico (GUDCA), acido tauroursodesossicolico (TUDCA) e acido glicoiocolico (GHCA) erano inferiori nel gruppo GCW rispetto al gruppo di controllo. L'analisi di correlazione di Spearman ha mostrato che le alterazioni nella composizione del microbiota intestinale dovute al trattamento con GCW erano associate a una migliore omeostasi degli acidi biliari e alle prestazioni riproduttive delle scrofe.
In conclusione, la GCW indotta migliora l'omeostasi degli acidi biliari durante la gestazione, il che può migliorare le prestazioni riproduttive delle scrofe.
I risultati di questo studio mostrano che l'intervento dietetico di GCW può migliorare le prestazioni riproduttive probabilmente mantenendo l'omeostasi degli acidi biliari nelle scrofe durante la gestazione. Inoltre, il trattamento dietetico GCW ha aumentato i livelli di DCA fecale regolando il microbiota intestinale nelle scrofe...
Inclusion of Soluble Fiber During Gestation Regulates Gut Microbiota, Improves Bile Acid Homeostasis, and Enhances the Reproductive Performance of Sows.Front. Vet. Sci., 17 November 2021|Xiaoyu Wu1, Shengnan Yin1, Chuanshang Cheng1, Chuanhui Xu1 and Jian Peng1,2* https://doi.org/10.3389/fvets.2021.756910
